BTC/HKD-0.08%
ETH/HKD+0.22%
LTC/HKD+0.39%
ADA/HKD+1.24%
SOL/HKD+0.02%
XRP/HKD+0.11%鋅鏈接從騰訊區塊鏈合作伙伴獨家獲悉,騰訊區塊鏈業務總經理蔡弋戈近日將有職務變動。
這一消息也得到了騰訊相關內部人士的確認。另一跡象是,在最近的新聞中,騰訊區塊鏈的發言人變成了其技術總經理李茂材。
這是騰訊區塊鏈團隊自2015年底成立至今首次換將。
任期內,蔡弋戈推動的最大聲量業務便是騰訊區塊鏈發票,也是近一年來騰訊區塊鏈發展最迅速的業務。
但與另一個社交巨頭Facebook發起的Libra項目相比,騰訊區塊鏈卻顯得太過保守和謹慎,只是一直跟著騰訊產業互聯網的身后亦步亦趨。
“騰訊技術儲備很強,在區塊鏈領域本該做出更大的成績。”一位行業人士如此評價騰訊區塊鏈業務。

蔡弋戈其人
2015年底,騰訊開始搭建區塊鏈團隊。蔡弋戈成為騰訊區塊鏈負責人,出任區塊鏈業務總經理。
此前,蔡弋戈是騰訊FiT金融產品創新實驗室高級總監。作為“老騰訊人”,2004年從南京大學計算機系畢業后就加入騰訊,曾歷任技術、產品策劃、產品運營等崗位。
騰訊區塊鏈通過信通院第七批“可信區塊鏈評測”全部評測項目:金色財經獲悉,7月14日,騰訊區塊鏈通過了中國信息通信研究院第七批“可信區塊鏈評測”全部評測項目。本批評測,騰訊區塊鏈是唯一一家在區塊鏈平臺功能評測、安全評測中通過全部評測項的廠商。共通過了53項區塊鏈平臺功能測試和31項區塊鏈安全專項測試。覆蓋了區塊鏈功能、性能、安全、BaaS、密碼、存證應用、政務應用等多個類型。其中騰訊區塊鏈TrustSQL新引擎V2首次參與評測。由北京大學、北京郵電大學、中國科學院信息工程研究所、中央財經大學等單位歷經4個月參與評審。[2022/7/14 2:13:08]

蔡弋戈照片??來源于網絡
研發出身的蔡弋戈似乎不喜言辭,與行業有種疏離感。既不常與媒體打交道,對同行也無甚熱情。“明面上還可以,背地里不理不睬”,一位與騰訊區塊鏈打交道的專家告訴鋅鏈接。
在公開場合,蔡弋戈更多談論騰訊區塊鏈的業務,極少發表個人觀點。
蔡弋戈語錄
金融區塊鏈應用有三種模式:重構是信用可傳遞、信用可穿透、信用可擴容。
聲音 | 騰訊區塊鏈技術總經理:區塊鏈首先要強化技術能力,其次要夯實技術基礎:金色財經報道,騰訊區塊鏈技術總經理李茂材在接受采訪時表示,目前,區塊鏈發展還處于初期階段,其主要解決的是中心化系統的弊端,為數據增信,建立可信數據流轉的通道。為此,首先要強化技術能力,推動技術和業務及監管之間的磨合;其次要夯實技術基礎,為更多的數字管理和治理發展提供前提。同時,需要深挖區塊鏈與實體產業結合的切入點,從而更好地賦能實體經濟。在數據可信的基礎上,重塑信任關系和合作關系,實現數字化、智能化。[2020/1/18]
發票全生命周期閉環是企業自身信用的最有效抓手,區塊鏈在金融領域可以擴容信用來源。
TPS不重要,夠用就好了。
區塊鏈從業者往往會有一些敏感而脆弱的小心臟,這些區塊鏈信徒通常渴望認可,無比傲驕。金融區塊鏈的應用,應更注重思想精髓,摒棄無謂的鄙視,不拘一格。
我們會先在供應鏈金融領域做好標桿,將區塊鏈疊加之后,再來做深做透場景。

騰訊區塊鏈這4年
聲音 | 騰訊區塊鏈王宗友:可從三個獨立維度評估區塊鏈應用場景:近日,中國電子技術標準化研究院在深圳舉辦了區塊鏈標準行系列沙龍活動。騰訊區塊鏈技術負責人王宗友出席活動并發表了主題演講。王宗友指出,可以從三個完全獨立的維度進行甄別區塊鏈的應用場景:第一個維度是區塊鏈的本質,即多方參與。多方參與意味著原來參與方之間存在很復雜的流程、很高的信任成本(防篡改),這正是區塊鏈技術本身能夠解決的。第二個維度是商業行為,即各方都有參與動力,能夠解決實際問題,有鏈上線下信息一致機制。第三個維度是行業發展趨勢。以互聯網發展趨勢為例,互聯網發展的初期階段是對原有場景的替代,E-mail替代紙質書信,門戶網站則替代了原來的報紙。到了互聯網第二個階段,就出現了很多模式的創新,例如手機游戲、電商等。第三階段則是真正和產業融合的階段,因此現在所有的企業在進行互聯網+的升級。[2019/12/11]
蔡弋戈:
走聯盟鏈路線,我們這么多年積累的平臺能力不會比全新的平臺做得差,這是現實。
2015年底,騰訊開始搭建區塊鏈團隊。蔡弋戈在接受媒體采訪時稱,團隊的技術人才基本都是騰訊內部轉化過來的,先成立的研發團隊,確認技術路線,從零開始搭建。
動態 | 《2019騰訊區塊鏈白皮書》今日發布:今日《2019騰訊區塊鏈白皮書》在深圳發布。白皮書整體介紹了騰訊的區塊鏈方案,包括TrustSQL區塊鏈底層平臺與騰訊云TBaaS,并詳細展示了4個騰訊的區塊鏈最佳實踐,包括區塊鏈電子發票、微企鏈、至信鏈和區塊鏈銀行匯票。白皮書全文將于周一(10月21日)在騰訊研究院公眾號發布。[2019/10/19]
“區塊鏈這個行業本來就很新,沒有幾個人做過。就像當年移動網絡的到來一樣,你要招做安卓、IOS開發的很難,我們都是自己培養。”他說。
截至目前,據接近內部人士透露,騰訊區塊鏈現有的研究團隊約有80人,其中技術骨干30多人。
據悉,騰訊區塊鏈業務分為三個團隊,一是蔡弋戈帶隊的騰訊區塊鏈,主要聚焦于聯盟鏈的應用;二是騰訊的區塊鏈底層開發團隊;三是騰訊云區塊鏈團隊。
“其實騰訊還有微眾,他們沒有把大量的精力朝這個方向來推,只是把它做一個新技術的試點”。
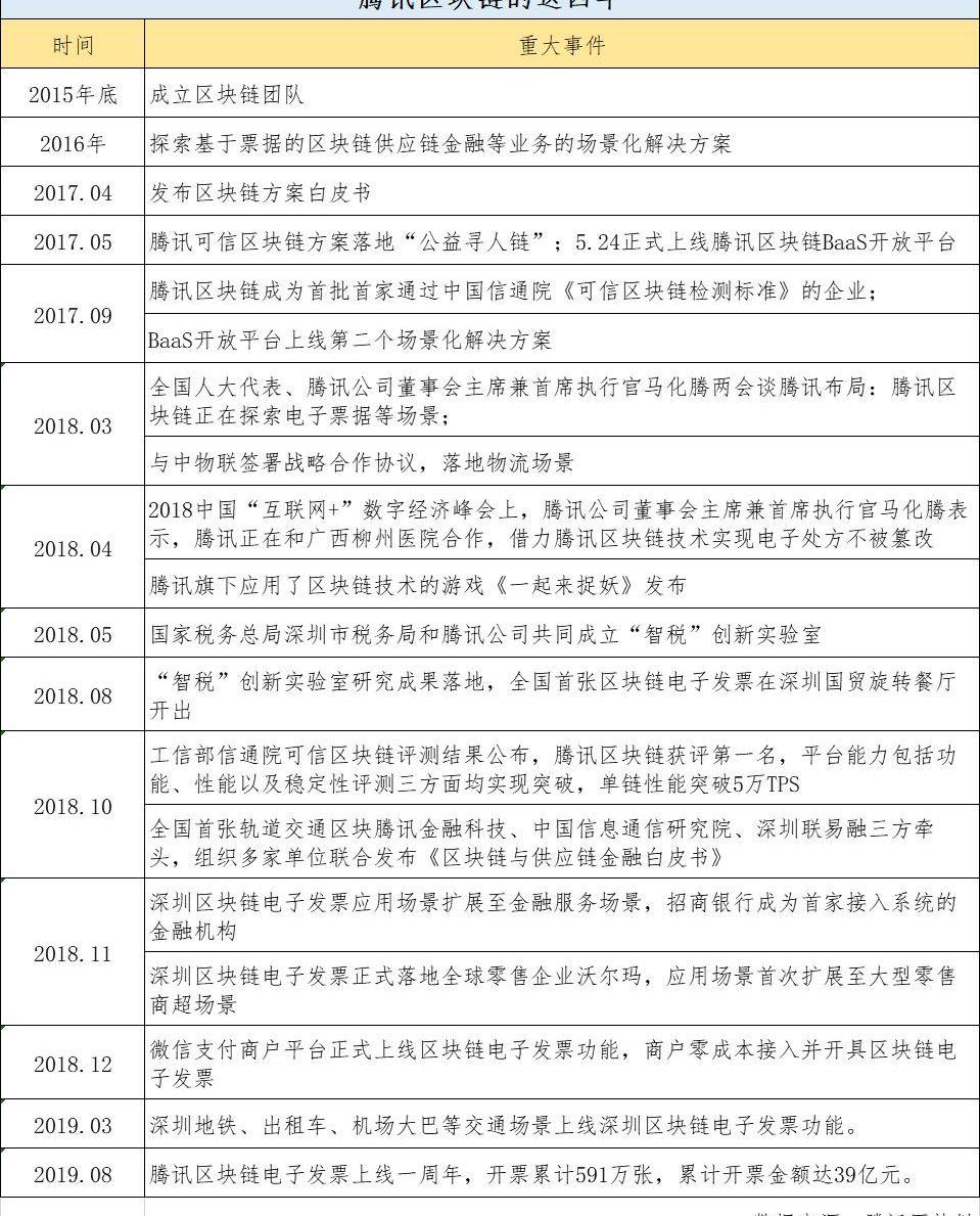
一直到2016年底,騰訊在區塊鏈業務上并沒有太多聲量。2017年,騰訊以白皮書開局,陸續展開其在區塊鏈業務上的探索。
4月,騰訊發布《區塊鏈方案白皮書》,總結了騰訊區塊鏈的主要場景解決方案:鑒證證明、共享賬本、智能合約、共享經濟、數字資產等。
動態 | 騰訊區塊鏈在供應鏈金融、法務存證等方面有不少落地應用:據中國貿易金融網報道,騰訊金融科技在過去幾年默默完成了金融生態投資和布局后,2018年,騰訊金融科技強調其科技輸出能力,突出了區塊鏈等前沿科技能力。騰訊區塊鏈在供應鏈金融、法務存證、公益尋人和區塊鏈發票方面已有不少落地應用。[2019/2/18]

按照白皮書的規劃,騰訊區塊鏈當年相繼推出了公益尋人鏈、BaaS開放平臺,上線了兩個場景化解決方案:共享賬本與數字資產。
2018年,騰訊區塊鏈布局開始加速。
3月份的兩會上,騰訊董事會主席馬化騰在發言中談及騰訊正在布局電子票據業務,區塊鏈發票是這一年的重頭戲。
5月,與國家稅務總局深圳市稅務局成立“智稅”創新實驗室;8月,在深圳國貿旋轉餐廳,“智稅”創新實驗室開出了"全國首張區塊鏈電子發票;11月,招商銀行作為首家金融機構介入該系統,沃爾瑪則將該場景擴大至零售商超;12月,微信支付的商戶平臺上線區塊鏈電子發票功能,商戶可零成本接入系統。
此外,騰訊還在物流、醫療、游戲等領域落地區塊鏈應用。但整體而言,在應用探索上,騰訊區塊鏈并沒有優先于行業整體的進程。

騰訊區塊鏈這4年大事件??鋅鏈接整理
從近4年的落地看來,供應鏈金融是騰訊區塊鏈瞄準的大場景,區塊鏈發票是切入點。

產業互聯網的子集:供應鏈金融
蔡弋戈:
騰訊并不參與到供應鏈金融里面,而是以信息服務方的角色全面開放給合作伙伴。
騰訊區塊鏈聚焦供應鏈金融,
一方面是政策導向,另一方面,這與騰訊近兩年的“產業互聯網”戰略相關。
國內供應鏈金融市場規模,也足夠承載騰訊這艘巨輪。據普華永道測算,到2020年,國內供應鏈金融產值預計達到15萬億元。
從公司整體戰略來看,供應鏈金融恰好可以成為騰訊布局產業互聯網的重要抓手。

圖片來源于unsplash
2018年,馬化騰宣布互聯網下半場是產業互聯網。“互聯網將全面滲透到產業價值鏈,并對其生產、交易、融資、流通等環節進行改造升級,可以形成極其豐富的全新場景,極大提高資源配置效率。”
同年4月12日,騰訊區塊鏈正式發布了“騰訊區塊鏈+供應鏈金融解決方案”,基于供應鏈場景下的真實交易數據。
“為什么今年的重點場景是供應鏈金融平臺?因為區塊鏈本身來說是有防止篡改和可追溯,以及去中心或多中心的特征,金融領域里面本身信任成本很高,和金融產品可以結合。”蔡弋戈回答媒體提問時稱。
騰訊借助聯易融在做供應鏈金融的探索。聯易融也是騰訊區塊鏈技術在供應鏈金融場景指定戰略合作伙伴,被騰訊寄予在B端小微企業服務層面的重要補充和戰略布局的期望。

區塊鏈發票賽跑
蔡弋戈:
通過區塊鏈技術,把發票變成一張“類似紙的資產”,你有我沒有,我有你沒有。我轉你,我就沒有了,不可能復制粘貼。
作為其最大成果,騰訊區塊鏈發票進展并不順利。在這條賽道上,同時在賽跑的還有螞蟻金服、航天信息等大企業。
據界面報道,為了拿下深圳稅務局的項目,騰訊還調動了幾個事業群的上百人的團隊,耗費了幾年時間,甚至連馬化騰都曾參與談判。
終于,2018年8月10日,騰訊公司聯手深圳市國家稅務局開出全國首張“區塊鏈電子發票”。
緊接著,8月17日,螞蟻金服宣布,早在8月2日,螞蟻金服攜手航天信息試水區塊鏈醫療電子票據服務。
“誰是第一張區塊鏈發票”一度出現“羅生門”。

區塊鏈電子發票?鋅鏈接體驗截圖
螞蟻金服高級專家段金明表示,廣東“稅鏈”是全國首個區塊鏈發票平臺,2018年6月系統上線的同時已經產生了全國首張區塊鏈發票。
但是,騰訊區塊鏈總經理蔡弋戈在采訪中說,騰訊在深圳開出的區塊鏈電子發票是第一張基于區塊鏈的原生電子發票,而“稅鏈”平臺開出的首張區塊鏈電子發票只是將電子發票簡單“疊加”在區塊鏈技術上。
此外,騰訊內部業務也開始上鏈。據接近騰訊的人員透露,微信紅包的程序底層技術已經按照區塊鏈進行改造。
盡管如此,但據業內人士評論,騰訊區塊鏈大多數應用成果還是歸功于其豐富的資源,即便現有技術跟資源相對接,也會產生跟其他企業不一樣的效果,比如,騰訊區塊鏈發票、廣州互聯網法院的司法系統等。
面對Libra來勢洶洶的全球金融業務拓展,阿里騰訊需要做出更多的事情。
8月18日,國務院印發《關于支持深圳建設中國特色社會主義先行示范區》意見,對深圳探索數字貨幣給予了認可。對于要承擔起粵港澳科技重任的騰訊來說,這是一個十分利好的政策消息。
國內要在區塊鏈浪潮里取得真正的進展,需要更開放的思維和更開放的空間。“中國特色社會主義先行示范區”或許是騰訊區塊鏈的新機遇。
文:陳海寧趙雪嬌
編輯:王巧
英國脫歐是數字貨幣在歐洲站穩腳跟的契機嗎?? 隨著美中貿易戰的加劇,金融市場的不確定性越來越大,到目前為止,全球兩大經濟體之間長期存在的貿易爭端,尚未沒有結束.
1900/1/1 0:00:00據彭博社報道,分析師MikeMcGlone認為,比特幣可能會長期在8000美元至20000美元的區間內震蕩.
1900/1/1 0:00:00摘要 什么是加密貨幣?加密貨幣是指基于密碼學原理、利用區塊鏈技術,通過分布式的共識機制來保證去中心化的新興通證.
1900/1/1 0:00:00在8月23日的以太坊核心開發者會議上,開發者MartinHolstSwende談到了EIP1884將會產生的影響,這個方案將會是以太坊第八次硬分叉的六大改進之一.
1900/1/1 0:00:00要點概覽 數據顯示,BTC價格與波動率指數的相關性接近年度新高;全球經濟不確定性推高VIX,可能給數字資產市場創造更多機會;建議投資者在做投資決策前參考對照相關金融指標的關聯性數據.
1900/1/1 0:00:00貓叔最近這個月碼的字,估計超過了之前數年的總和。其中一個主要原因,是貓叔最重要的那個讀者,點頭鼓勵貓叔可以瞎寫了。貓叔的性子比較散淡,只有寫自己喜歡的題目才有靈感,否則秒變重度拖延癥.
1900/1/1 0:00:00