BTC/HKD-1.68%
ETH/HKD-6.02%
LTC/HKD-1.31%
ADA/HKD-3.46%
SOL/HKD-4.16%
XRP/HKD-2.97%Concept:zk-starkvszk-snark
談到ZKP算法,大伙可能聽過一些,比如zk-snark,zk-stark,bulletproof,aztec,plonk等等。今天,咱就給大伙聊聊這一對“表面兄弟”,zk-stark和zk-snark算法的異同之處。
不如,先讓我們從名稱說起?畢竟,兩個看起來都很厲害的亞子^_^!
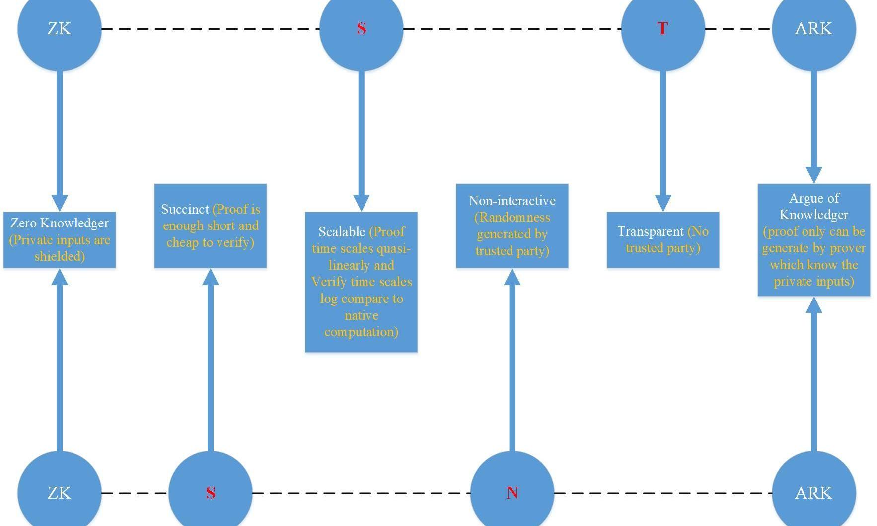
如下圖所示,我們將名稱zk-stark和zk-snark根據功能特點分別分成四個部分,然后逐個比較分析。

Zk-stark=>zk-stark
zk:零知識,表明隱私的輸入將會被隱藏,除了證明者,其他任何人不會看見;
s:可擴展的,和ReplayComputation的驗證耗時相比,zk-stark的證明和驗證耗時分別與之呈擬線性關系和對數關系;
分析師:技術指標顯示,以太坊或將回調:加密貨幣分析師Cold Blooded Shiller分享關于以太坊行情走勢的圖表,并表示打算在未來幾天做空ETH。圖表顯示,12小時圖上的ETH價格走勢和動量指標之間形成了一個熊市背離,表明多頭正在失去力量。歷史表明,ETH正處于為期6個月的回調邊緣,這進一步加劇了看跌情緒。(Bitcoinist)[2020/6/20]
t:透明的,zk-stark算法沒有CRSsetupbyTrustedparty;
arg:知識論證,只有知道privateinput的prover,才能生成有效的proof;
Zk-snark=>zk-snark
zk:零知識,表明隱私的輸入將會被隱藏,除了證明者,其他任何人不會看見;
s:簡潔的,指的是生成的proof足夠小和驗證時間足夠短;
n:非交互式的,Prover生成證明的過程中和verifier沒有交互;
IOST入選第16期賽迪全球公有鏈評估指數,基礎技術指數排名第三:近日,中國電子信息產業發展研究院(賽迪研究院)發布了第16期賽迪全球公有鏈技術評估指數,對全球37條公有鏈從技術維度進行綜合考量并給出排名。在本次評估中,IOST獲工信部認可,憑借公鏈底層技術,全領域的應用覆蓋,友好開發者支持,技術團隊和持續的技術創新,入選了第16期賽迪全球公有鏈技術評估指數,并獲得綜合技術指數第六,基礎技術指數第三的成績。詳情點擊原文鏈接。[2020/3/18]
arg:知識論證,只有知道privateinput的prover,才能生成有效的proof;
Compare
相同點
都實現了將隱私的輸入可靠隱藏;
都是基于知識論證,不知道privateinput的prover生成不了有效的proof;
都可以實現交互式與非交互式式的算法,只是取決于randomness是由誰來生成的;
不同點
動態 | Hyperledger技術指導委員會提交5項提案 以提高投票率:據CoinDesk消息,區塊鏈聯盟Hyperledger的技術指導委員會(TSC)正在討論選舉中可能出現的變化,以期提高投票率。IBM區塊鏈部門員工、2019-2020年TSC主席Arnaud Le Hors將五項提案提上了委員會議程,這些提案旨在提高人們的意識,鼓勵人們參與年度選舉。提案包含2019-2020年任期內增加4個TSC席位、增加一名副主席等內容。[2019/10/7]
zk-stark具有可擴展性,即證明和驗證的耗時與原始計算的耗時分別呈擬線性關系和對數關系,這意味這,如果原始輸入的數據集增大1000000倍,zk-stark的證明耗時增加線性倍數的時間,但驗證時間僅僅增加21*log1000000=~420倍。證明耗時呈線性關系基本滿足所有的ZKP算法,但是驗證時間呈對數關系,僅此一家,因此在擴展性上,zk-stark要勝一籌。
zk-stark同樣具有簡潔性,但是是驗證簡潔性。所謂簡潔性,通常是指即使驗證程序很大,生成的proofsize也不會很大,同時又能很快的完成驗證。相比對zk-snark,zk-stark的proofsize要大的多,因此在簡潔性上,zk-snark要勝一籌。
動態 | IBM區塊鏈高級技術人員當選Hyperledger技術指導委員會主席:隨著IBM在Hyperledger技術指導委員會(TSC)的席位增加引發爭議,該委員會又選定另一名IBM官員擔任其主席。據報道,IBM區塊鏈和Web開放技術的高級技術人員Arnaud Le Hors將接替英特爾首席工程師Dan Middelton擔任主席。(coindesk)[2019/9/12]
ALGcompare
前面從概念上對zk-stark和zk-snark算法做了比較,其異同點可以籠統的概括為:
都是基于知識論證的ZKP算法;
zk-stark不需要zk-snark的Trustedparty設置CRS,因此是Transparent;
zk-stark的驗證耗時與nativecomputation耗時呈對數關系,因此是Scalable;
下面,我們將從算法層面,去做相對更深入一些的比較分析:
聲音 | 分析師:有技術指標顯示比特幣或將漲至6萬美元:加密貨幣分析師Moon Overlord 6月16日發推稱,比特幣剛剛突破至非線性回歸曲線中值線上方。在我看來,這樣強勁的突破和收于此之上將引發牛市的全面爆發。比特幣上一次打破這一紀錄時,其價格從2500美元左右升至2萬美元。如果這次走勢類似,比特幣將達到6萬美元左右。[2019/6/17]
zk-snarkALG
算法思想:將證明CIstatement成立問題轉換成證明多項式等式成立問題,轉換過程用到了算術環路和QAP方法;
多項式等式成立意味著什么?
等式兩邊可以看作兩個度相等的多項式,假設為n,其交點最多有n個,假如在一個很大的域范圍內隨機選一個點,如果的兩個多項式在此點的值相等,則證明兩個多項式是相等的。
我們可以看到,等式右邊的多項式因子Z是目標多項式,它的零點就是右邊整體多項式的零點,也就是等式左邊整體多項式的零點,而等式左邊的多項式在這些零點的取值,就轉換成了一個個的算術電路里每個乘法門對應的一階線性約束等式成立,即原始計算等式成立;
算法分為三個步驟,CRS生成;證明者證明;驗證者驗證;
可以看到prover生成證明過程中,沒有與驗證者交互,因此是non-interative;
如何保證prover用于生成證明的A/B/C/H是多項式且是小于某個度數呢?
通過trustedparty來保證,因為它是可信任的,因此它生成pk,vk用到的A/B/C等肯定是多項式并且是小于某個度的;
如果證明者作惡,那么驗證者將會很大概率驗證失敗;
主要用到了同態加密HH和系數知識假設KCA和橢圓曲線雙線性配對等數學知識;

zk-starkALG?
算法思想:將證明CIstatement成立問題轉化成證明多項式小于某個度的問題,轉換過程用到了多項式插值方法;
多項式等式成立意味著什么?
思想與zk-snark一樣,T同樣為目標多項式,其零點已知且公開,也是等式左側多項式Q的零點,多項式Q在每一個零點的取值都對應了一個executetrace的成立。因此多項式相等,意味著executetrace正確,說明原始CI成立。
多項式小于某個度意味著什么?
和zk-snark類似的是,兩者都把CIstatement轉換成了證明多項式等式成立的問題。為了防止驗證者作惡,必須要保證多項式是低于某個度的。不同的是,zk-snark使用了trustedparty機制和同態加密等數學方法,而zk-stark使用了低度測試等數學方法。當且僅當多項式真正的小于某個度時,多項式的相等才是真實意義上的相等,說明生成軌跡多項式的executetrace是正確的,即原始CI成立。
算法分為兩大步驟,算術化和低度測試;
算術化:是把問題轉化為多項式形式
低度測試:是證明組合多項式(圖中黃色)和軌跡多項式小于某個固定的度-->FRI算法
在生成證明的過程中,有交互,所以圖中描述的是交互式的零知識證明算法;

Summary
以上分別從概念和算法上介紹了zk-snark和zk-stark算法的異同之處,作為引文,后續發文將深入詳細價紹zk-stark算法的原理。如有錯誤,麻煩批評指正,謝謝。
Appendix
V神三部曲,含淚拜讀https://vitalik.ca/general/2017/11/09/starks_part_1.html
zk-stark論文?chrome-extension://cdonnmffkdaoajfknoeeecmchibpmkmg/assets/pdf/web/viewer.html?file=https%3A%2F%2Feprint.iacr.org%2F2018%2F046.pdf
starkware官方講解系列https://medium.com/starkware/stark-math-the-journey-begins-51bd2b063c71
zk-snark論文?chrome-extension://cdonnmffkdaoajfknoeeecmchibpmkmg/assets/pdf/web/viewer.html?file=https%3A%2F%2Feprint.iacr.org%2F2013%2F879.pdf
Tags:ARKSTASTARKSTARDarkPayCoinAstake FinanceStark Chainstar幣最新消息
作者:俞欣辰 來源:鋅鏈接 編者注:原標題為《香港新規推動STO發展,“高盛們”或是最大贏家》11月6日.
1900/1/1 0:00:00本文作者:張一鋒平慶瑞 本文首發于《中國區塊鏈發展報告》技術創新篇。 摘要 傳統互聯網發展以中心化服務為特征,各應用之間互為孤島,個人身份有賴于不同的中心化服務供應商提供.
1900/1/1 0:00:00據統計,3000多家A股上市公司中,超過500家自稱同區塊鏈有關聯,但真正披露具體區塊鏈業務內容且屬實的只有不到40家。也就是說“蹭熱點”現象十分嚴重.
1900/1/1 0:00:00突尼斯已經宣布推出本國貨幣Dinar的數字版本“E-Dinar”,這個北非小國成為全球第一個發行中央銀行數字貨幣的國家.
1900/1/1 0:00:0011月15日巴比特消息,據外媒《財富》報道稱,去中心化金融借貸協議項目方CompoundFinance宣布完成由AndreessenHorowitz領投的2500萬美元A輪融資.
1900/1/1 0:00:00文|比薩 10月25日,國家領導人主持中央局集體學習會議,將區塊鏈列為自主創新技術重要突破口。此后的19天內,各地地方政府共出臺了44條鼓勵區塊鏈發展的相關政策,涉及20個省份.
1900/1/1 0:00:00