BTC/HKD-0.05%
ETH/HKD+0.26%
LTC/HKD+0.39%
ADA/HKD+1.25%
SOL/HKD+0.05%
XRP/HKD+0.06%近日,特斯拉在其最新建設的得州工廠內舉辦了名為CyberRodeo的慶祝活動,馬斯克參與了本次活動并進行了演講。
馬斯克表示,特斯拉的自動駕駛團隊已經完成了一項令人難以置信的工作,今年FSDBeta將在北美地區擴大測試范圍。

或許有一天,FSD可以在無需人工干預的情況下將乘客安全放心地送達目的地,并被大眾廣泛接受且流行開來。
而關于特斯拉未來產品的信息,馬斯克提到將會組建未來主義風格的Robotaxi車隊。

此前,馬斯克就已經在多次活動中提出,將會創建一個可以使用特斯拉的FSD技術駕駛、停車和相互連接的Robotaxis網絡。為此,特斯拉還會專門開發自己的應用程序,這樣客戶就可以使用應用程序呼叫汽車或將汽車添加到網絡中。
而專用的Robotaxi這一“看起來很有未來感”的機器人出租車,意味著特斯拉將開發一款專為在Robotaxi網絡上運行而設計的新型車輛,從而使其成為運送人員的理想選擇。
例如,Robotaxi網絡除了運輸公司可以接入外,擁有特斯拉汽車的個人也可以連接到。當車主不使用汽車時,它就可以用作自動駕駛出租車。因此,當你在工作時,你的特斯拉車輛可以自行跑出租為你賺錢,從而產生額外收入。
幣安轉向“半自動”流程來管理其發行的代幣儲備:金色財經報道,Binance正在轉向\"半自動化\"流程來管理其發行的代幣儲備,多年來,儲備與客戶資金混合,至少有一種主要的穩定幣,即幣安掛鉤BUSD,并不總是完全支持。
Binance一位發言人表示,現在已經創建了一個部分自動化的流程,確保B-tokens “始終透明地得到系統的支持”,該系統只允許在相應的錢包中添加抵押品后才可以制造新的代幣。幣安已決定將其新流程部分自動化,而不是完全自動化,以限制安全風險。[2023/2/23 12:24:05]
目前,特斯拉已經是自動駕駛這條賽道上一騎絕塵的領先者,新工廠中即將生產的新產品更是讓人充滿了期待。
面對特斯拉的強勢進攻,傳統車企們也紛紛加入了應戰。
自動駕駛迎來商業化元年
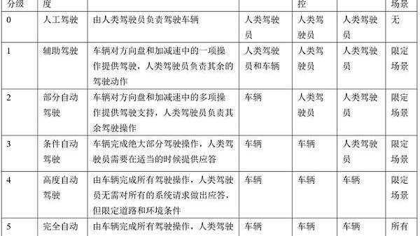
按照自動駕駛技術汽車達到自動駕駛的智能程度,國際汽車工程師協會將自動駕駛的級別劃分為6個等級。

從2013年起,百度就已開始研發自動駕駛相關技術,至今已探索近十年。在國內,百度在無人駕駛領域,從研究方向、投入、實際落地情況來說,龍頭當之無愧。
2017年4月,百度正式發布Apollo平臺,作為首批國家新一代人工智能開放創新平臺,旨在向汽車行業及自動駕駛領域的合作伙伴提供一個開放、完整、安全、自主可控的開發環境。
Visa提議使用StarkNet進行自動循環支付:金色財經報道,Visa表示,建立在以太坊之上的第2層區塊鏈StarkNet可能有助于彌合加密貨幣和現實世界之間的差距,讓使用自保管錢包的人更容易支付賬單。根據Visa的一份加密思想領導力提案,雖然自動循環支付在傳統的移動銀行應用程序中很常見,但在區塊鏈上是一項更難的任務。Visa使用StarkNet擴展平臺實現了加密錢包Argent的概念驗證,因為允許智能合約為用戶執行交易的帳戶抽象尚未在以太坊上上線。該提案概述了一種用戶使用自保管錢包自動付款的方法,而無需簽署每筆交易。(the block)[2022/12/20 21:55:35]

去年8月份,百度正式上線了L4級自動駕駛出行服務平臺“蘿卜快跑”。百度表示,自動駕駛出行服務平臺蘿卜快跑,運營車輛都是百度自動駕駛車,用戶只需下載“蘿卜快跑”APP,就能實現一鍵叫車,滿足出行需求。

截至目前,蘿卜快跑已在北京、重慶、陽泉開始商業化收費運營服務,并在北京亦莊率先上線了數字人民幣支付功能,實現了自動駕駛向商業的轉化。
SwissBorg為100多個國家的客戶推出 AVAX 代幣的自動智能收益:金色財經報道,SwissBorg數字資產應用程序的非美國用戶現在可以購買 AVAX,在質押的 AVAX 上賺取 3.75%,并根據他們的會員等級增加這些獎勵。SwissBorg是一款提供購買、質押和分析各種加密資產的應用程序,它添加了 Avalanche (AVAX) 用于購買和質押。[2022/4/19 14:32:14]
百度此前公布Apollo自動駕駛出行服務數據顯示,截至2021年上半年,百度自動駕駛出行服務已累計接待乘客超過40萬人次,測試里程超過1400萬公里,自動駕駛專利數量超過2900件。
去年在2021百度世界大會上,李彥宏首次提出了“汽車機器人”的概念,并發布了鷗翼門Apollo“汽車機器人”。

據李彥宏介紹,百度汽車機器人能夠通過三重能力服務于人:首先具備L5級自動駕駛能力,不僅無需人類駕駛,而且比人類駕駛更安全。其次具備語音、人臉識別等多模交互能力,分析用戶潛在需求,主動提供服務;此外汽車機器人還具備自我學習和不斷升級能力,是服務各種場景的智慧體。
但距離大眾真正體驗到這樣一款汽車機器人,預計還需2-3年的時間。
優盾錢包CMO孟春東:DeFi未來發展不會只局限于自動化做市商、借貸穩定幣:優盾錢包CMO孟春東近日表示,回顧DeFi這波行情大事件,可以看到DeFi熱潮源于流動性挖礦和Compound分發的治理代幣,其實流動性挖礦的實質就是將一些項目后期收益通過代幣先分發給用戶和社區,好處是能快速獲取用戶,這是正常的互聯網營銷行為,但隨著有很多項目模仿就將市場推向了非理性程度。
作為領先的數字資產管理系統,優盾錢包團隊近期深入分析,DeFi未來發展不會只局限于自動化做市商、借貸穩定幣等,它應該會散發出一些新東西,比如跨界跨境金融,所以我們也投了一些涉及到跨境跨界匯款、轉帳的產品,除了穩定幣的機會外,這也是一個大機會。
優盾錢包,是一款領先的企業級數字資產管理系統,以安全完善的技術重新定義數字資產錢包,為比特幣、以太坊等100多種幣種提供API接入;頂級私鑰BOSS自主掌握,子私鑰動態計算不觸網,硬件加持,純冷操作;多級財務審核策略,資產動向、操作日志一目了然;海量地址統一管理,余額一鍵自動歸集。[2020/10/13]
除了目前領先于行業的百度以外,在無人出租車領域,和百度同期開啟商業化收費運營試點的小馬智行,以及2019年在廣州進行無人出租車安全測試的文遠知行等企業也是強有力的競爭者。
小馬智行除了自動駕駛出租車外,還在自動駕駛卡車方面取得了不錯的成績。
近日,小馬智行發布近6小時自動駕駛卡車行駛實錄,展示出自動駕駛技術在干線物流場景的真實表現。
中科院自動化研究所王飛躍:區塊鏈將是未來人工智能的助燃劑:6月9日至10日,“IEEE 人工智能與控制論國際研討會暨2018中國智聯網大會”在北京舉行。中科院自動化研究所復雜系統管理與控制國家重點實驗室主任王飛躍在會上表示,多年來,大家把人工智能比喻成煉金術,煉金術拿一個小爐子,一點小火就可以煉丹了。要做成產業就要熊熊大火,我覺得區塊鏈就是將來提供人工智能的熊熊大火。所以這兩個是密切相關的,這是區塊鏈智能。智能不能建立在土基上、沙基上,智能要建立在鋼筋混凝土之上,我相信這就會導致整個社會的產業管理的范式轉移。[2018/6/11]

在整個行駛過程中,面對夜間駕駛、隧道通行、大曲率匝道、故障車擠占車道、前方出現慢車等復雜多樣的工況,這輛卡車識別出4806個動態交通參與者,執行了4235次轉向指令,1052次加速和剎車指令,最后成功完成駕駛任務。
而文遠知行則與英偉達合作,基于NVIDIA量產自動駕駛汽車平臺打造新一代自動駕駛解決方案,將進一步加速旗下自動駕駛出租車、自動駕駛小巴、自動駕駛同城貨運車等多款自動駕駛產品的規模化部署和商業化應用前景。
其中文遠知行對外開放運營的自動駕駛小巴“文遠小巴”還是廣州家喻戶曉的“抗疫戰士”,在2021年6月廣州疫情暴發期間充當科技抗疫主力,為荔灣封控區內居民運送生活及緊急物資,連續20天共計發車500余次,運送物資20000余件,總重量超過100噸,實現“無人進入封控區”的安全運輸保障。

尷尬現狀
目前的自動駕駛仍未成熟
在現有科技的基礎上,實現自動駕駛與否,最核心的問題還是交通安全。
近日,一輛通用汽車旗下自動駕駛公司Cruise的無人駕駛出租車,因沒開遠光燈在美國舊金山被當地攔截。因車內無人駕駛,交警查看無果后打算暫時離開,結果剛一轉身,它居然突然加速“逃逸”了!

看到這輛無人車居然要跑,交警立刻返回警車追了上去。但這輛車駛過了面前的十字路口,便在馬路邊再次停下了,并且之后再也沒有亂動過。
Cruise官方隨后在一份聲明中表示,該輛自動駕駛車輛并不是為了逃避交警的追捕,它是想找一個更安全的地方停車。但不管怎樣,不開大燈、突然啟停等種種問題都讓大家感到了非常不放心。這次事件也再一次為自動駕駛,特別是商業級別的無人出租車項目敲響了警鐘。
事實上,此次事件并非無人駕駛車輛首次涉嫌違章。這些年來經常會有自動駕駛導致的事故發生,有的甚至帶來車毀人亡的悲劇,讓大家不得不對自動駕駛的安全性產生了質疑。

駕駛安全并不是表格上冷冰冰的數字,盡管自動駕駛并不等同于100%安全的零事故,但至少現階段的事故頻率,并沒有達到自動駕駛真正該有的標準。保障不了最基本的安全,大規模商用自然也就無從說起。
所以目前的自動駕駛尚無法達到完全無人駕駛。即使是L4級別的自動駕駛也還是需要負責人保持警惕,一旦有意外情況發生,也能夠在第一時間接手。
而市場上主流的大多是L2級自動駕駛,這就要求司機隨時準備接手,絕不能把所有事都交由汽車。在這種前提下,自動駕駛的安全性就還是有保障的。
但隨著商業化試點的成功,相關測試數據的累積,自動駕駛技術的不斷發展等等,實現自動駕駛商業化確實已經不遠了。
元宇宙助力完善自動駕駛
元宇宙相關技術,雖然在目前來看都還只是雛形,但可以預見的是,其一旦在各行業中落地,將會帶來翻天覆地的變化。
去年年底,英偉達就已經將元宇宙應用在汽車領域做出了探索。

英偉達作為一家經常在游戲玩家口中出現的高頻顯卡公司,它對于元宇宙的理解也如同虛擬游戲。在英偉達眼中,元宇宙當中的萬物皆可虛擬,其中就包括虛擬出另外一個可以用于測試自動駕駛技術的數字化“高仿”地球,在這個孿生地球上可以模擬建筑、汽車、機器人、物理現象、生物系統、5G邊緣等等任何東西。
當元宇宙與數字孿生地球對應之后,自動駕駛發展所面對的問題或許將迎刃而解。
例如,自動駕駛技術中的硬件設備成本很高,激光雷達、毫米波雷達、車載攝像頭等硬件設備的設計、測試是一個十分復雜的過程;且硬件設備制造出來后,想進行升級及更新,那又需要消耗大量的人力、物力去生產,這就造成硬件設備的更新周期變得很慢很慢。
但在元宇宙的虛擬空間中,所有的硬件的設計都將是一行行代碼,硬件的升級和更新,也可以在元宇宙中直接進行,不會造成任何實際的稀有的存儲資源的浪費。

其次就是軟件系統的學習,為了確保自動駕駛出行的安全性,一套自動駕駛系統至少需要有180億公里的道路測試,因為只有獲得足夠多的道路數據的學習和測試,自動駕駛軟件系統的安全性才可以得到足夠的保障。而且由于現實生活中人們的生活需要,且出于保障道路行人的安全,自動駕駛道路測試并不能達到需求。雖然很多城市已經開設了自動駕駛測試區,但場景單一、道路環境無法全覆蓋等現實情況依然存在,這就使得在現實生活中進行自動駕駛道路測試是無法獲取各種道路狀況的測試數據的。
而元宇宙的出現就可以彌補這個問題,在虛擬空間中,將自動駕駛汽車在元宇宙中設計并組裝完成,將它放在“高仿”地球中測試,各種場景便均可實現,大量的道路數據就可以很快地獲取到,這樣就可以很輕松的獲得可商用化的自動駕駛系統。

當然,盡管在元宇宙中發展起來的自動駕駛不一定適用于我們當下的世界,因為真實世界的變化永遠高于預測的結果,但元宇宙相關技術若能加速自動駕駛技術發展,也是一份很大的貢獻。
萬事開頭難。自動駕駛作為一項即將顛覆現有出行生活的技術,它距離真正實現肯定還是要跨越很多難關,但我們也能夠樂觀地見到,在諸多新技術的幫助下,我們已經能夠見到了技術落地的希望。
作者:王麗瑩??排版:湯雨熙
Tags:元宇宙ROBBOTTAXI什么時候有元宇宙大學RobustSwap TokenkoirobotTaxi.Finance
首先想給上海的小伙伴們打打氣。這些天我們和大家一樣很心塞,區別只是沒有挨餓而已。雖然這期節目上線的時候,希望情況已經變好了;但在當下,也只能說:如果不知道該相信什么,那就相信時間——時間會治愈一.
1900/1/1 0:00:00據歐易行情數據顯示,北京時間5月10日早上8點左右,比特幣短時跌破3萬美元關鍵位置,最低至29735美元,24小時內跌幅逾10%.
1900/1/1 0:00:00在北京“溫暖的BaoBao青年書店”,中國青年報社記者對話網大公開課常務副校長劉英、中文在線奇想宇宙科幻站總編輯唐風、知名網文作家失落葉,共同探討“元宇宙時代的青年寫作與閱讀”.
1900/1/1 0:00:00編者按:從2021年開始,元宇宙相關概念受到資本市場熱捧,大批企業紛紛布局元宇宙市場。元宇宙這個概念被賦予了巨大能量,并成為一種現象級傳播,吸引著學術界、傳媒界、產業界、投資界以及各級政府的廣泛.
1900/1/1 0:00:00平臺競爭激烈,優質用戶匱乏,“花錢買用戶”成為新興平臺的必要手段。“新平臺上線,注冊就有空投!邀請30人可獲得創世勛章,享平臺分紅!”4月25日,趙亮在微信群里發出這條消息之后,很快在不同數字藏.
1900/1/1 0:00:00加州淘金熱 以下是歐洲央行執行委員會成員法比奧·帕內塔在哥倫比亞大學的演講170年前,美國人向西穿越邊境,在淘金熱中尋找財富.
1900/1/1 0:00:00