BTC/HKD+1.05%
ETH/HKD+1.5%
LTC/HKD-0.31%
ADA/HKD-0.07%
SOL/HKD+0.64%
XRP/HKD+1.33% 
課程內容(來源:受訪者)

退款相關內容(來源:受訪者)

(來源:受訪者)
信網4月18日訊(記者李美玉)優惠購買的課程,想要退費要按照原價扣除已上課的費用后再退,是否存在霸王條款?近日,市民金女士向信網(0532-80889431)反映稱,她去年給孩子在青島新航道教育市南雅思校區報名了留學國際課程,因身體原因孩子無法繼續上課想要退款,需要按照課程單價原價去退,而她報名時是享受了一定優惠價格的。青島新航道教育方面稱,對于中途因個人原因退課退費的學生,則需要按照協議上規定的來。
瑞典將于今年7月取消對數據中心的稅收優惠:金色財經報道,瑞典將于今年7月取消對數據中心的稅收優惠。
礦業服務公司Luxor Technologies的高級分析師Jaran Mellerud表示,根據去年的平均電價,增稅可能會使總能源成本達到0.093 美元/千瓦時,同時增稅使得該地區的采礦在瑞典成本過高,最終可能會摧毀該行業。
此外,Mellerud指出,此次加稅是由瑞典財政部提出的,該部門去年也在推動歐盟禁止比特幣開采。[2023/4/16 14:05:57]
因身體原因無法上課想退款
金女士告訴信網,她于2021年9月份,在青島市南區香港中路遠洋大廈新航道教育市南雅思校區給孩子報了兩個出國留學課程,共花費12.7萬元。其中一個課程已經上完,另一個價值11.1萬元的“2021錦秋A-level一站式計劃B”正在按照計劃學習當中。
ZBG將于今日14:00啟動“DOT優惠認購”:ZBG交易所官方消息,ZBG將于HKT 2020年7月22日14:00上線熱門項目——DOT(Polkadot)“DOT優惠認購”活動,并開啟USDT專場。
據悉,ZBG上線的DOT申購價格為130 USDT ,約為市場價8折,申購時間:HKT 2020年7月22日 14:00-2020年7月23日14:00。
ZBG Super Launchpad是人人參與既有所得的全新模式;實際獲得代幣=(個人申購金額/全網總申購金額)X 代幣銷售總量。在ZBG實盤交易合約可獲得10%的額外額度。更多詳情可見ZBG官網。[2020/7/22]
金女士表示,由于孩子近日身體不適,不能繼續學習,因此想要退課退款。“經過聯系新航道教育的老師,我了解到協議上有關于退款的規定,意思是已經上了的課程,需要按照課程單價原價,甚至超過原價的金額扣除后,退還剩余的部分。”
FDEX Cloud云服務推出7折優惠服務:近日,為了更好的扶持合作伙伴,FDEX交易所推出去中心化云交易所服務推出7折優惠服務。FShares Dex Cloud云服務系統采用SaaS模式的云計算架構,可以為合作伙伴提供全方位的交易系統搭建,降低技術研發及運維成本,縮短系統研發周期,幫助合作伙伴快速開展交易平臺運營及市場業務,進而贏得在區塊鏈行業的發展先機。[2020/5/15]
金女士認為,孩子所報名的“2021錦秋A-level一站式計劃B”課程本就是套餐,套餐價是已經按照課程單價優惠后給出的價格,價值11.6萬元,而新航道教育在此基礎之上,又給金女士優惠了5千元,最終該課程的實際交易額為11.1萬元,因此在退費時,對于已經上過的課程,新航道教育應當按照實際交易額折算后的價格進行扣除,而非按照原價,甚至更貴的單價扣除。
CPU優惠寶將在第二季度內回購總量1億CPU并銷毀:據優惠寶官方消息,優惠寶電子優惠券系統解決方案業務發展順利,四月份收入和利潤再創新高。優惠寶團隊計劃在第二季度內向市場回購1億CPU并集中銷毀,以促進CPU的長線價值提升。現CPU在7ebit交易所價格0.0064美元,漲幅達16.42%。[2018/5/2]
新航道:退款要按照原單價
“舉例來講,協議上說一個單元的大班課程要按照6000元扣除,一節一對一課程要按照660元扣除,這個價格簡直高得離譜,比他們標注的課程單價還要貴。”金女士指出,截止到目前,共計18個課時的大班課程,孩子已經上了3個課時,共計40節課的數學課程,孩子已經上了10節課,如果按照新航道教育的算法,金女士將被少退不少錢。
截至發稿前,金女士告知信網,已收到新航道教育的退款7.58萬元,這其中包含1萬元的留學中介費,該金額是按照協議內容扣除后的費用。金女士核算得出,這比金女士按照報名時實際交易額折算的價格,少退1.5萬元。
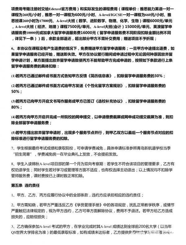
根據金女士提供的協議內容,信網發現“2021錦秋A-level一站式計劃B”共包含四種課程,分別為“260H雅思”班課、“A-level7選3”班課、“40H雅思”VIP課、“40HA-level/IGCSE”VIP課。
在協議的退款內容方面,已寫明“若甲方因個人原因要求退費,則須遵守乙方《學員管理手冊》中的相關規定,若無違紀,乙方在扣除學管師服務費、甲方考籍及考位占用費人民幣5000元、考籍管理費110英鎊和實際發生的課程費用后,余款全部退還,超出部分甲方不需補交費用;贈送項目不予折現。”
信網注意到,該段內容將“實際發生的課程費用”明細進行了詳細說明,包含每一項課程的價值,此外,協議將該處內容的文字字體進行加粗,相較其他內容一目了然。
已經不允許學員一次性交全費用
為落實此事,信網聯系到青島新航道教育市南雅思校區,負責人文老師表示,此前為了讓家長了解關于退費的規定,協議上的相關內容寫得非常詳細,還特別進行加粗處理,提醒家長留意查看,并且有老師口頭再向家長闡述一遍,以免日后產生糾紛。
文老師稱,金女士當時為孩子購買“2021錦秋A-level一站式計劃B”課程確實使用了優惠,但是該優惠應該在孩子上完課后才意味著享受完,對于中途因個人原因退課退費的學生,則需要按照協議上規定的來,“另外,我們今年又更新了交費政策,已經不允許學員一次性交全費用,如今需要分階段交費。”
山東元鼎律師事務所的劉喬喬律師表示,此事由于消費者違約在先,如果青島新航道教育已經在協議中,對于退費的項目、金額等具體內容寫得非常詳細,并在相關內容處進行字體加粗等重點標識,提醒消費者在簽約時注意查看,那新航道教育屬于維護校方的合法利益,并不能以此斷定存在霸王條款行為。
“但是,如果課程單價和套餐優惠后折算的價格差額非常大,那對于消費者來講也是不公平的。”劉喬喬律師稱,這個差額如果超出原價的20%或30%甚至更高,消費者可以主張顯失公平,要求新航道教育增加退款額度,“比如金女士按照實際支付的額度折算后,應該退六萬,而按照學校的算法下來只能退一兩萬,縱然學校有協議加持,消費者也要承擔相當大的損失,這是不合理的。”劉喬喬律師建議金女士和新航道教育進一步協商。
SOHO“太陽和太陽風層”探測器20年發現近3000顆彗星 SOHO探測器在凝視太陽的過程中也會對彗星進行研究,截止8月17日.
1900/1/1 0:00:001.底線思維指在困難面前做好最壞打算,臨危不亂地做好充分準備,以實際行動從容應對困難的一種積極思維和心態.
1900/1/1 0:00:00投融資月報 睿獸分析每月整理最值得關注的熱門投融資事件,并提供投融資市場分析,幫助大家及時了解最新市場動向.
1900/1/1 0:00:00財聯社|區塊鏈日報7日訊今日《元宇宙新鮮事》有:廣州黃埔區出臺大灣區首個元宇宙專項扶持政策;Meta正在探索用于元宇宙的虛擬貨幣;中國臺灣地區首個元宇宙基金“兆豐全球元宇宙科技基金”將問世.
1900/1/1 0:00:00特斯拉和SpaceX面臨巨大成本壓力3月13日,美國電動汽車制造商特斯拉的首席執行官埃隆·馬斯克表示,由于大宗商品價格高企.
1900/1/1 0:00:00這幾天法國開始新總統的第一輪大選,很多小伙伴們的目光又開始轉移到了高盧雞身上,再加上前幾天發了一篇文章,講清楚了盅撒人是如何利用盅撒模式的推廣,然后在農業上搞得世界底層人民欲仙欲死的.
1900/1/1 0:00:00