BTC/HKD+0.86%
ETH/HKD+2.32%
LTC/HKD+2.62%
ADA/HKD+1.41%
SOL/HKD+1.45%
XRP/HKD+0.08%如果說從前的香港是加密冒險家的樂園,那么今后的香港則屬于講規則、重合規的行業玩家。
得益于寬松的監管環境和優惠的稅收政策,以及背靠大陸的巨大地緣優勢,要錢有錢、要人有人的全球金融中心香港曾頗受加密行業青睞。如今,在港府周全的計劃、務實的精神、靈活的身段和落地的決心的保駕護航下,香港“王者歸來”,致力于成為全球加密金融中心。
欲戴王冠,必承其重。香港或許是Web3.0從業者的巨大機遇,但并非是所有人的。只有在滿足監管要求的基礎上,中心化虛擬資產交易所們才能分享這個市場的巨大機遇。
一、自愿發牌制度
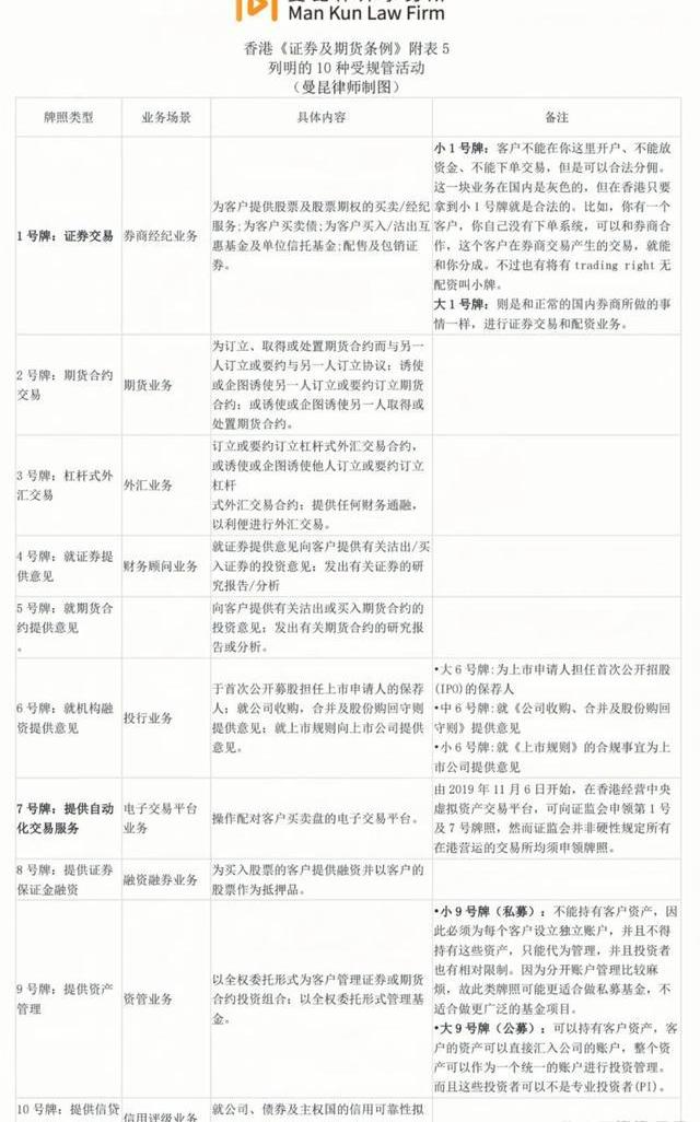
對虛擬資產交易平臺來說,SFC于2019年引入有關虛擬資產交易平臺的監管框架,并在《立場書──監管虛擬資產交易平臺》中做出了詳細規定。
《立場書》規定證監會無權向僅買賣非證券型虛擬資產或代幣的平臺發牌或對其作出監管。因為此類虛擬資產并不屬于《證券及期貨條例》下的“證券”或“期貨合約”,而這些平臺所經營的業務并不構成該條例下的“受規管業務”。因此,在“自愿發牌制度”下,如果是從事非證券型代幣的虛擬資產交易平臺,是不需要持牌的。

實際上,《立場書》與SFC在2017年發布的《關于公布證監會監管沙盒的通函》中對“金融科技”領域創新采取監管沙盒的立場一脈相承,也是其在加密金融領域的具體舉措。2018年,SFC進一步制定了《有關針對虛擬資產投資組合的管理公司、基金分銷商及交易平臺營運者的監管框架的聲明》。
比特幣礦企Hut 8將與US Bitcoin Corp合并為新公司New Hut:6月17日消息,比特幣礦企 Hut 8 將與美國礦企和高性能計算基礎設施提供商 US Bitcoin Corp(USBTC)以全股票平等合并的方式進行合并,合并后的公司將命名為 Hut 8 Corp.(New Hut),并將成為一個在美國注冊的實體。此次交易預計將使 New Hut 成為一家大規模的上市比特幣礦企,專注于經濟挖礦,高度多元化的收入來源。
New Hut 已向美國證券交易委員會(SEC)提交了對其 S-4 表格注冊聲明的進一步修訂。該聲明披露,New Hut 在艾伯塔省的 Medicine Hat 和 Drumheller 的挖礦設施的預挖礦算力已從之前披露的 7.02 EH/s 增加到 7.5 EH/s。[2023/6/17 21:43:27]
根據《立場書》,提供虛擬資產交易服務的中央平臺,如有意就至少一種證券型代幣提供交易服務,可向證監會申領第1類及第7類受規管活動的牌照。該監管框架包含了在保管資產、網絡保安、打擊洗錢、市場監督、會計及審計、產品盡職審查和風險管理等方面的嚴格標準。
SFC還特別說明,只對提供虛擬資產交易、結算及交收服務并對投資者資產有控制權的虛擬資產交易平臺進行規管。如果平臺僅就直接點對點市場提供交易服務,而其投資者通常保留其本身資產的控制權,SFC便不會接納這些平臺的牌照申請。此外,如果平臺為客戶進行虛擬資產交易,但平臺本身并無提供自動化交易服務,SFC也不會接納它們的牌照申請。
目前為止,只有兩家交易所獲得了上述兩張牌照。2020年底,BC科技集團旗下的OSLDigitalSecuritiesLimied獲得了1號牌和7號牌,是香港首家合規持牌的虛擬資產交易所。2022年4月,HashKeyGroup旗下的HashBlockchainLimited成為第二家獲得1號牌和7號牌的虛擬資產交易所。獲得9號牌的資管公司雖然數量稍多,但也只有火幣資產管理、獅昂環球資產管理、MaiCapital、ForeEliteCapital等6家機構。
支付初創公司 Centi 發行瑞士法郎穩定幣:金色財經報道,瑞士支付初創公司 Centi 宣布推出其與瑞士法郎掛鉤的穩定幣,由一家瑞士銀行以 1:1 的比例支持。Centi 開發了一個全面的支付處理引擎,完全依賴于尖端的 web3 基礎設施。Centi 的解決方案允許商家以他們選擇的法定貨幣直接向他們的銀行支付結算,而無需更改會計程序或擁有任何加密知識,同時將費用成本降低高達 99%。[2023/3/22 13:18:23]
然而,“自愿發牌制度”下的持牌主體只能面向專業投資者提供服務,對于主打“散戶”市場的大多數虛擬資產交易所而言,1號牌和7號牌因為缺乏實用性而并不具備太大的吸引力。而這更突顯了今年6月即將出臺的VASP牌照的“難能可貴”。
二、VASP發牌制度
2022年12月7日,《2022年打擊洗錢及恐怖分子資金籌集條例草案》在香港立法會通過,以落實將于2023年6月1日開始實施的虛擬資產服務提供者發牌制度。
下表為筆者總結的香港新舊兩套發牌制度的簡單對比:

三、雙重牌照
根據不同的監管授權,SFC將根據《證券及期貨條例》下的現行制度,對虛擬資產交易平臺所進行的證券型代幣交易作出監管;同時亦會根據《打擊洗錢條例》下的虛擬資產服務提供者制度,對虛擬資產交易平臺所進行的非證券型代幣交易作出監管。
Binance支持阿塞拜疆制定加密法規:金色財經報道,加密貨幣交易所Binance已提出支持阿塞拜疆努力制定數字資產法規。Binance今年一直活躍在該地區,尋求擴大市場影響力并增加與阿塞拜疆當局的互動。Binance準備向阿塞拜疆中央銀行(CBA)提供支持,以制定加密監管機制。(news.bitcoin)[2022/12/19 21:52:49]
鑒于虛擬資產的條款和特點可能隨時間而演變,某一虛擬資產的分類或會由非證券型代幣變為證券型代幣。根據上述監管邏輯,為免違反任何發牌制度的規定及確保業務得以持續運作,虛擬資產交易平臺應同時根據《證券及期貨條例》下的現行制度及《打擊洗錢條例》下的虛擬資產服務提供者制度申請批準,以獲雙重發牌及核準。
為簡化雙重牌照的申請程序,申請人如要同時根據《證券及期貨條例》下的現行制度及《打擊洗錢條例》下的虛擬資產服務提供者制度申領牌照,只需在網上提交一份綜合申請表格,并注明同時申領該兩項牌照即可。
SFC預期,獲雙重發牌的平臺營運者只須作出呈報一次,便足以符合《證券及期貨條例》下的現行制度及《打擊洗錢條例》下的虛擬資產服務提供者制度的發牌或通知規定。
四、交易所的合規要求
根據SFC發布的《適用于虛擬資產交易平臺營運者的指引》以及《適用于虛擬資產交易平臺營運者的條款及條件》,中心化虛擬資產交易所在運營時需要滿足以下合規要求。
1、穩妥保管客戶資產
平臺營運者應透過一家全資擁有的附屬公司以信托方式持有客戶款項及客戶虛擬資產。平臺營運者應確保儲存在線上錢包內的客戶虛擬資產不多于2%。
FOMO Pay宣布與Ripple合作改善跨境資金流動:金色財經報道,Ripple宣布與新加坡主要支付機構FOMO Pay建立合作伙伴關系,FOMO Pay將利用 Ripple 支持加密的企業技術來改善其跨境資金流動。Ripple 董事總經理Brooks Entwistle?表示,隨著亞太地區充滿了解決現有支付孤島和低效率的機會,我們看到許多具有前瞻性的金融機構呼吁支付基礎設施的下一次發展,尤其是基于加密和區塊鏈技術的支付基礎設施。[2022/7/27 2:39:41]
此外,由于存取虛擬資產需透過利用私人密鑰方能進行,故保管虛擬資產基本上講求的是穩妥管理有關私人密鑰。平臺營運者應在私人密鑰管理方面設立并實施書面內部政策及管治程序,藉以確保安全地產生、儲存及備份所有加密種子及密鑰。
另外,平臺營運者不應存入、轉移、借出、質押、再質押或以其他方式買賣客戶虛擬資產,或就客戶虛擬資產產生任何產權負擔。其亦須備有保險,而其保障范圍應涵蓋保管客戶虛擬資產所涉及的風險。
2、認識你的客戶
平臺營運者應采取一切合理步驟,以確立其每位客戶的真實和全部身份、財政狀況、投資經驗及投資目標。
另外,平臺營運者在向客戶提供任何服務前,須確保客戶對虛擬資產有充分認識。
3、打擊洗錢/恐怖分子資金籌集
平臺營運者應設立和實施充分及適當的打擊洗錢/恐怖分子資金籌集政策、程序和監控措施。平臺營運者可運用虛擬資產追蹤工具追索特定虛擬資產在區塊鏈上的紀錄。
4、利益沖突
韓國手游巨頭網石將與Metaconz合作發行《七騎士:革命》游戲IP相關NFT:7月8日消息,韓國手游巨頭網石宣布,將于NFT項目Metaconz合作,利用網石新作大型多人在線角色扮演游戲(MMORPG)《七騎士:革命》IP發行NFT“Seven Knights”,并舉辦慈善拍賣活動。
“Seven Knights”NFT由《七騎士:革命》游戲中的11位英雄組成,其特點是以PFP(Profile Picture)NFT的形式呈現,每個英雄只發行一個。同時,網石的新游戲《七騎士:革命》定于7月28日在韓國正式發售。(Newsis)[2022/7/8 2:00:29]
平臺營運者不應從事自營交易或自營的莊家活動,并且應設有用來管理內部員工就虛擬資產進行交易的政策,以消除、避免、管理或披露實際或潛在利益沖突。
5、納入虛擬資產以供買賣
平臺營運者應設立一項職能,負責訂立、實施及執行有關納入虛擬資產的準則,有關中止、暫停及撤銷虛擬資產買賣的準則,連同客戶可行使的選擇權。
此外,平臺營運者在納入任何虛擬資產以供買賣之前,應先對該等虛擬資產進行合理的盡職審查,及確保該等虛擬資產繼續符合所有準則。
6、預防市場操縱及違規活動
平臺營運者應訂立和實施書面政策及監控措施,以識別、預防及匯報在其平臺上出現的任何市場操縱或違規交易活動。有關監控措施應包括在發現操縱或違規活動后限制或暫停買賣。平臺營運者應采用由信譽良好的獨立供應商所提供的有效市場監察系統,以識別、監察、偵測及預防該等操縱或違規交易活動,并向證監會提供這個系統的接達權。
7、會計及審計
平臺營運者須以適當的技能、小心審慎和勤勉盡責的態度揀選核數師,并考慮他們為虛擬資產相關業務和平臺營運者進行審計的經驗、往績紀錄及能力。
此外,平臺營運者應該在每個財政年度呈交核數師報告,當中應載有一項就有否出現違反適用監管規定的情況而作出的聲明。
另外,我們現時施加了一項發牌條件,要求平臺營運者應在每個歷月結束后兩個星期內及在證監會提出要求時,就其業務活動每月向證監會提供報告。
8、風險管理
平臺營運者應設立穩健的風險管理框架,使它們能夠識別、衡量、監察及管理因其業務及運作而引致的所有風險。
平臺營運者亦應要求客戶預先將資金注入其帳戶內,并且不得向客戶提供任何財務融通以購買虛擬資產。
五、過渡期安排
對于“原有虛擬資產交易平臺”,《打擊洗錢條例》規定2024年6月1日前為過渡期。
如果該經營者在2023年6月1日后的9個月內向證監會提出申請,并確認其將遵守證監會制定的監管規定,則該經營者可被視為已獲發牌直至證監會就其牌照申請作出決定,在此期間將能夠繼續提供服務,直到(i)第一個12個月結束,(ii)撤回申請,(iii)證監會拒絕申請,以及(iv)證監會授予牌照,以較早者為準。
如果其虛擬資產服務商牌照申請被證監會拒絕,則必須在收到拒絕通知后的3個月內或2024年6月1日前終止其虛擬資產服務之業務。在此期間,經營者只可采取純粹為關閉其服務而作出的行動。經營者可向證監會申請延長關閉期,延長期為證監會在考慮到經營者的業務和活動的情況下認為適當的期限。
對于“非原有虛擬資產交易平臺”且計劃在2023年6月1日后在香港提供虛擬資產服務的,應在開展業務前事先向證監會申請并獲發虛擬資產服務商牌照。

六、“監管套利”漸行漸遠
根據《打擊洗錢條例》,將對違法行為和不合規行為采取相關制裁措施,其中包括在未獲得許可的情況下提供虛擬資產服務以及不符合AML/CTF要求。此外,任何向香港公眾主動推銷服務的行為都將被視為提供虛擬資產服務,無論服務提供地點或服務提供方是否在香港。
2023年6月1日之后,在沒有VASP牌照的情況下經營提供虛擬資產服務屬于犯罪行為。若經循公訴程序定罪,可處罰款500萬港元及7年監禁,如屬持續的罪行,則可就罪行持續期間的每一日,另處罰款10萬港元。若經循簡易程序定罪,可處罰款500萬港元及2年監禁,如屬持續的罪行,則可就罪行持續期間的每一日,另處罰款1萬港元。
如不遵守法定的AML/CTF規定,持牌服務商及其負責人員即屬犯罪,一經公訴罪名成立,每人可處罰款100萬港元及2年監禁。除刑事責任之外,他們還會受到SFC的紀律處分,包括暫停或撤銷牌照、譴責、責令采取補救行動及罰款。
除此之外,虛擬資產交易所運營過程中的各種“失當行為”還可能面臨來自SFC的紀律處分罰款。
相較于其他法域,尤其是東亞其他地區,香港之前對虛擬資產交易的監管環境可以說是非常寬松的。所以才會有大大小小、不計其數將總部或運營中心放在香港。然而,隨著“加密新政”的出臺,香港與“監管套利”漸行漸遠。
七、香港:王者歸來
得益于寬松的監管環境和優惠的稅收政策,以及背靠大陸的巨大地緣優勢,要錢有錢、要人有人的全球金融中心香港曾頗受加密行業青睞,尤其是資管和交易這兩項行業最大的“肥肉”。除了扎根香港的各大華人交易所外,我們熟知的Bitfinex和Crypto.com的總部都在香港,曾經風頭無兩的AlamedaResearch和FTX也是從香港起家的,更別提BitMEX曾在長江中心租下一整層,成為SFC的鄰居。隨著加密行業的重心“東落西升”,香港曾一度沉寂,風頭被旁邊的新加坡和大洋彼岸的硅谷蓋過。
如今,香港“王者歸來”,致力于成為全球加密金融中心。對于香港的“加密新政”,從2022年下半年港府在各種場合吹風開始,就不斷有各種質疑,甚至嘲諷的聲音。但這并不妨礙“大潮涌香江”,今年4月香港Web3嘉年華不僅重新凝聚了業內華人的力量,也讓全球矚目,見證了或許是加密行業又一次“東升西落”的歷史轉折點。
在FTX隕落和緊隨其后的西方對加密行業監管收緊,以及“新港”對于人才和資金爭搶的背景下,很多人都認為港府的“加密新政”或許只是曇花一現。但回顧前文的梳理,從2017年的金融科技監管沙盒和2018年的監管框架,到2019年的《立場書》,再到如今的VASP發牌制度,我們不僅可以看到港府對于加密行業的監管具有很好的政策延續性,也能窺見其周全的計劃、務實的精神、靈活的身段和落地的決心。
香港是全球排名前四的金融中心,更是亞洲的資管中心,寬松的外匯環境和完善的法治體系,使無數熱錢匯集在此。對于中心化虛擬資產交易所而言,香港是一塊不可多得的寶地。然而,欲戴王冠,必承其重。只有在滿足監管要求的基礎上,交易所們才能在參與這塊巨大蛋糕的分配。
如果說從前的香港是加密冒險家的樂園,那么今后的香港則屬于講規則、重合規的行業玩家。
Tags:虛擬資產SFCVAS虛擬資產受法律保護么虛擬資產驗證后京東支付無需再驗證虛擬資產交易所SFC價格SFC幣VAS價格VAS幣
投資基金還是股票?該如何選擇?當投資基金時,以下是一些常見的數據和指標需要考慮:基金的歷史表現:了解基金在不同市場條件下的表現,包括長期、短期和最近的表現.
1900/1/1 0:00:00昨天分析上證指數,說到前方壓力位3295,現在處于高位震蕩,切勿追漲,如果下跌,將會是高位被套,等他成功突破該區間,追也不遲.
1900/1/1 0:00:00昨天大餅BTC高點為22479.85點,收于22419.71點,振幅為0.32%,跌幅為0.18%。昨天主要走勢還是橫盤為主,收盤價位于5日線下。中長線來看空方力量主導.
1900/1/1 0:00:00一只神秘的以太坊鯨魚出現在加密貨幣市場上,引起了市場觀察者的興趣。這頭鯨魚擁有價值超過7.38億美元的資產,并且一直在采取非正統的行動.
1900/1/1 0:00:00比特幣以來加密世界的努力給世界文明帶來了新的生機,那對應的舊秩序是什么?這篇文章的書寫是接受到媒體朋友的邀請,以比特幣的披薩節為契機.
1900/1/1 0:00:002023年3月06日至3月05日,大餅BTC高點為22602.19點,收于20358.96點,振幅為13.61%,跌幅為9.26%。上周主要走勢處于下跌中,這周收盤價位于5周線下.
1900/1/1 0:00:00